?!DOCTYPE html>
相关新闻






作者:非羽|络 |点击? 0 | 旉Q?022-11-19
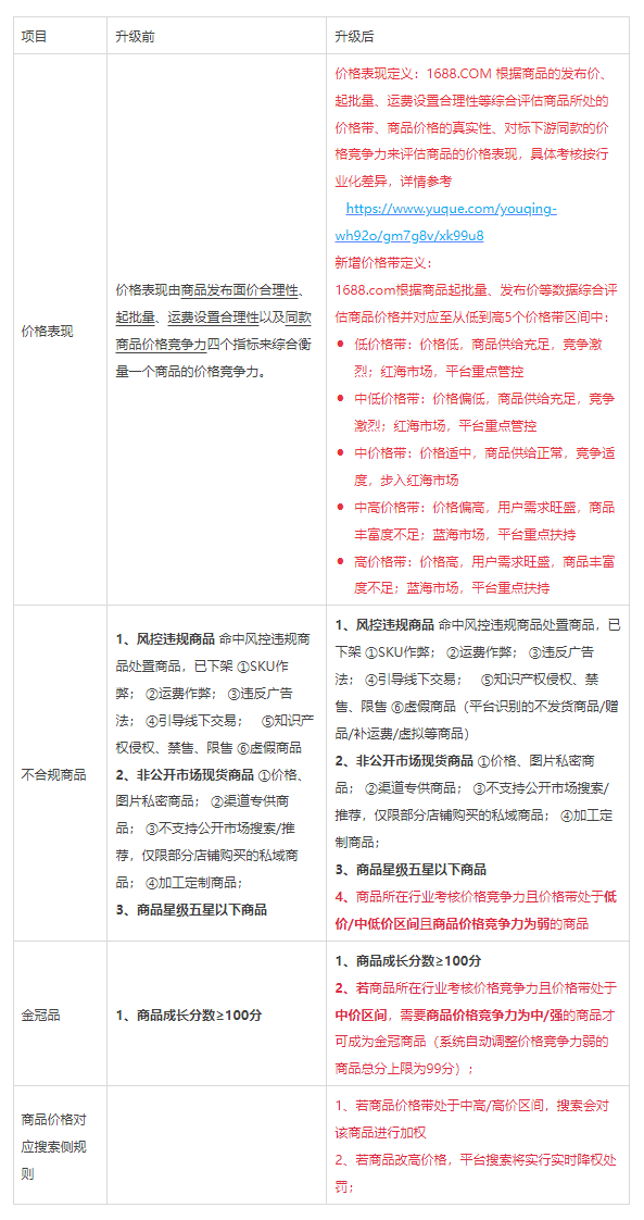
为更好的识别q_优质的商品,Z商、优品匹配确定性购买意愿的买家Q提升买家的采购效率和采购体验,q_升U消费品品现货商品成长,通过强化商品hҎ体商品成长的影响、^台的商品分?amp;量分层的机制引导和{选更多、更好的标h真实、对标下游更有源头竞争能力的商品Q全面提升^C质买家的采购体验?/span>
本次核心升针对1688.com现货消费品商品,具体升内容核心变化如下Q?/span>

本次变更于2022q?2?日v升Q其?022q?2??12?日ؓ~冲期,商家可在此阶D|pȝ指引对商品进行优化;12?日vQ相兌则关联的权益发放、降权等ȝ措施正式生效?/span>