ï»?!DOCTYPE html>
相关新闻






作者:éžç¾½¾|‘络 |点击é‡? 0 | æ—‰™—´åQ?022-10-16
ž®Šæ•¬çš?688商家åQ?/span>
䏸™¥é€?688.com良好的è´ç‰©çŽ¯å¢ƒï¼Œä¿ƒè¿›1688交易市场的挾lå¥åº·å‘展,特制定ã€?688商家å‘è´§è¡ŒäØ“½Ž¡ç†è§„范》,旨在共匾l´æŠ¤òq›_°çš„生æ€ç§©åºå’Œæ°›å›´ã€?b>本规范将äº?022òq?0æœ?æ—¥è“væ£å¼ç”Ÿæ•ˆã€?/b>
本管ç†è§„范相较先å‰è§„则的å˜åŒ–点如下:
1.ä¸ÞZº†æ›´å¥½è§„范òq›_°çš„å‘货行为,本规范更¾pÈ»Ÿæ›´å…¨é¢åœ°é˜è¿°äº†å‘è´§è¡Œä¸ºçš„è¦æ±‚åQŒä»¥åŠè¿è§„行为的定义åQ?/p>
2.ä¸ÞZº†æ›´åˆç†çš„规范å‘è´§è¡ŒäØ“åQŒé’ˆå¯¹è¿è§„å‘è´§è¡Œä¸ø™¿›è¡Œäº†åŒºåˆ†åQŒæ›´æ¸…晰规范了部分è¿è§„è¡Œä¸ºï¼Œå¦‚ï¼šâ€œæ— éœ€ç‰©æµâ€çš„使用规范åŠè¿è§„行为的处罚措施åQ?/p>
3.新增˜qè§„è¡ŒäØ“çš„ç‰¹ŒDŠå¤„ç†ï¼Œæ›´å…¨é¢ä¿éšœä¹°å®¶æƒç›Šï¼›
4.新增和规范了甌™¯‰‹¹ç¨‹åQ?/p>
具体½Ž¡ç†è§„范内容如下:
1688商家å‘è´§è¡ŒäØ“½Ž¡ç†è§„范
é¦–ç« æ¦‚è¿°
1.1 目的åŠä¾æ?/b>
䏸™¥é€?688良好的交易环境,促进1688交易市场的挾lå¥åº·å‘展, 现规范商家的å‘è´§åŠäº¤æ˜“行为,ä¿éšœä¹°å®¶æƒç›ŠåQŒä¾æ®ã€Šé˜¿é‡Œå·´å·´ä¸å›½ç«™è§„则》ã€ã€Šä¹°å®¶ä¿éšœæœåŠ¡å议》ã€ã€Šäº¤æ˜“争议处ç†è§„则》ç‰òq›_°å·²æœ‰è§„则åŠè¦æ±‚,特制定本规则åQŒæ—¨åœ¨å…±åŒç»´æŠ¤åã^å°çš„生æ€ç§©åºå’Œæ°›å›´ã€?nbsp;
1.2 适用范围
适用于所有åã^å°åœ¨¾U¿çš„商å“åŠå¼€é€šè¯šä¿¡é€šçš„商家ã€?/font>
1.3 æœåŠ¡æ¦‚è¿°
1. 商家入驻1688òq›_°¾lè¥åº—铺应当éµå®ˆæœ¬è§„则,在约å®?规定的å‘货时效内真实å‘货。“真实å‘è´§â€æ˜¯æŒ‡å•†å®¶åœ¨å‘è´§æ—‰™™å†…ä¸Šä¼ å·²æˆäº¤è®¢å•对应的真实有效物‹¹å•寂‡³åŽå°ã€?/font>
2. 商家å¯é€‰æ‹©1688官方物æµã€è‡ªæœ‰ç‰©‹¹æ–¹å¼å‘è´§ï¼ŒåŒæ—¶åQŒå•†å®¶æœ‰ä¹‰åŠ¡æœ‰è´£ä»ÖM¸»åŠ¨åœ¨1688åŽå°ä¸Šä¼ /æä¾›çœŸå®žç‰©æµä¿¡æ¯åQŒä¾›ä¹°å®¶æŸ¥è¯¢ã€‚如商家选择的物‹¹æ–¹å¼æ— 法在¾U¿æŸ¥è¯¢ç‰©‹¹è·Ÿítªä¿¡æ¯ï¼Œä¸ºç¡®ä¿äº¤æ˜“资金安全,òq›_°æœ‰æƒå¯¹è¯¥¾cÕdž‹çš„交易订å•åšå»‰™•¿¼‹®è®¤æ”¶è´§æ—‰™—´å¤„ç†ã€?/p>
3. 1688有æƒå¯¹å•†å®¶çš„å‘è´§åŠåï–¾U¦æƒ…况进行监‹¹‹ï¼Œòq¶æ ¹æ®å•†å®¶ä¸Ž1688½{„¡Öv的《买家ä¿éšœæœåŠ¡å议》åŠòq›_°è§„则åQŒå¯¹˜q背å‘货承诺规则的商家作出处ç†ã€?/p>
4. 1688便®æœ¬è§„则对商家˜q›è¡Œ˜q规处ç†çš„,有æƒè§†æƒ…况便®åã^å°å议对˜q规商家åŠå…³è”店铺(指与商家åŒä¸€ä¸ÖM½“开讄¡š„店铺åQ‰é‡‡å–ç›¸åº”çš„å¤„ç†æŽªæ–½ã€?/p>
5. 除éžç›¸åº”æ¡æ¬¾ç‰¹åˆ«è¯´æ˜ŽåQŒæœ¬è§„则ä¸çš„规定å‡é€‚用于全部商å“类型,包括但ä¸é™äºŽçŽ°è´§å•†å“ã€åŠ å·¥å®šåˆ¶å•†å“åŠæ‹¼å›¢å•†å“åQŒå•†å“所属类型以商家å‘å¸ƒå•†å“æ—¶å®žé™…选择为准ã€?nbsp;
½W¬äºŒç«?相关定义
2.1 å‘货时效åQ?/b>
2.1.1 òq›_°é¼“励商家在(买家付款åŽï¼‰48ž®æ—¶å†…å‘出商å“,å¦è¡Œ¾U¦å®šçš„除外ã€?/p>
2.1.2 商家å‘å“å¿…é¡»åšå‡ºå‘货时效承诺åQšå•†å®¶å¯é€šè¿‡å•†å“详情™åüc€é˜¿é‡Œæ—ºæ—ºã€åƒç‰›ã€çº¿ä¸Šäº¤æœŸä¿éšœå•ã€çº¿ä¸‹åˆåŒã€?688òq›_°å®˜æ–¹æä¾›çš„äñ”哿ˆ–工具½{‰å‘买家承诺å‘è´§æ—‰™—´ã€?/p>
2.2 物æµå‘è´§æ—‰™—´åQšæŒ‡ä¹°å®¶ä¸‹å•åŽï¼Œå•†å®¶åœ?688òq›_°å†…ä¸Šä¼ çœŸå®žæœ‰æ•ˆç‰©‹¹å•åøP¼ŒåŒ…括但ä¸é™äºŽåŽå°å¡«å†™ç‰©æµå•å·æˆ–批é‡å¯¼å…¥ç‰©‹¹å•åïL‰ã€‚商家的å‘è´§æ—‰™—´åQŒä»¥å¿«é€’å…¬å¸ç³»¾lŸå†…é¦–æ¡æœ‰æ•ˆæ½äšgè®°å½•çš„æ—¶é—´äØ“å‡†ã€?/p>
2.3 ç‰©æµæ½æ”¶æ—‰™—´åQšè®¢å•对应的物æµå•å·åœ¨ç›¸åº”物‹¹å…¬å¸å®˜¾|‘çš„é¦–æ¡æœ‰æ•ˆç‰©æµæ½äšg记录的时间ã€?/p>
½W¬ä¸‰ç«?å‘è´§æ—¶æ•ˆè¦æ±‚
òq›_°å˜åœ¨å¤šç§å‘货模å¼åQŒä¸åŒå‘货模å¼ä¸‹çš„å‘è´§åŠæ½æ”¶æ—¶æ•ˆè¦æ±‚ä¸åŒåQŒå…·ä½“è¦æ±‚如下:
3.1 现货å‘货模å¼
3.1.1 普通å‘è´?/p>
å‘è´§æ—¶æ•ˆè¦æ±‚åQšä¹°å®¶æ”¯ä»˜æˆåŠŸåŽåQŒå•†å®‰™œ€åœ¨è§„定和承诺期é™å†…完æˆå‘è´§ï¼›ä¸åŒ¾cÈ›®å¯è‡ªä¸»è®¾¾|®ã€?-30天】的å‘è´§æ—‰™—´åQŒå…·ä½“类目以商家åŽå°å±•示为准ã€?nbsp;
æ½æ”¶æ—¶æ•ˆè¦æ±‚åQšå•†å®¶åœ¨å‘è´§åŽï¼ˆä¸Šä¼ 物æµå•å·åQ‰çš„24ž®æ—¶å†…,该物‹¹å•å·åœ¨ç›¸åº”物æµå…¬å¸å®˜ç½‘æœ‰é¦–æ¡æœ‰æ•ˆç‰©‹¹æ½ä»¶ä¿¡æ¯ã€?/p>
3.1.2 当日å‘è´§
å‘è´§æ—¶æ•ˆè¦æ±‚åQšé»˜è®¤æ”¯ä»˜æˆªå•æ—¶é—´äØ“16:00åQŒå½“æ—?6:00å‰ï¼ˆä¸å«åQ‰æ”¯ä»˜å®Œæˆçš„订å•åQŒéœ€åœ¨å½“æ—?3:59:59å‰å‘货完æˆï¼›å½“æ—¥16:00åŽï¼ˆå«ï¼‰æ”¯ä»˜å®Œæˆçš„订å•,需在次æ—?3:59:59å‰å‘货完æˆã€?nbsp;
æ½æ”¶æ—¶æ•ˆè¦æ±‚åQšå•†å®¶åœ¨å‘è´§åŽï¼ˆä¸Šä¼ 物æµå•å·åQ‰çš„24ž®æ—¶å†…,该物‹¹å•å·åœ¨ç›¸åº”物æµå…¬å¸å®˜ç½‘有首æ¡ç‰©‹¹æ½ä»¶ä¿¡æ¯ã€?nbsp;
3.2 åŠ å·¥å®šåˆ¶å‘货模å¼
3.2.1 普通å‘è´?/p>
å‘è´§æ—¶æ•ˆè¦æ±‚åQšä¹°å®¶æ”¯ä»˜æˆåŠŸåŽåQŒå•†å®‰™œ€åœ¨æ‰¿è¯ºçš„凸™´§æ—‰™—´å†…完æˆå‘è´§ï¼›å¯è‡ªä¸ÀL ¹æ®è®¢è´§æ•°è®„¡½®å‡ø™´§æ—‰™—´åQŒå…·ä½“类目以商家åŽå°å±•示为准ã€?nbsp;
æ½æ”¶æ—¶æ•ˆè¦æ±‚åQšå•†å®¶åœ¨å‘è´§åŽï¼ˆä¸Šä¼ 物æµå•å·åQ‰çš„24ž®æ—¶å†…,该物‹¹å•å·åœ¨ç›¸åº”物æµå…¬å¸å®˜ç½‘有首æ¡ç‰©‹¹æ½ä»¶ä¿¡æ¯ã€?/p>
3.3 拼团å‘货模å¼
3.3.1 1688批å‘å›?/p>
å‘è´§æ—¶æ•ˆè¦æ±‚åQšå¯¹äºŽæ‹¼å›¢æˆåŠŸçš„è®¢å•åQŒå•†å®‰™œ€åœ¨æˆªå›¢åŽ48ž®æ—¶ä¹‹å†…ä¸Šä¼ å•†å“订å•对应的真实物‹¹å•寂‡³1688åŽå°ä¸”物‹¹å•åähœ‰æ½æ”¶è®°å½•ã€?nbsp;
æ½æ”¶æ—¶æ•ˆè¦æ±‚åQšå•†å®¶åœ¨å‘è´§åŽï¼ˆä¸Šä¼ 物æµå•å·åQ‰çš„24ž®æ—¶å†…,该物‹¹å•å·åœ¨ç›¸åº”物æµå…¬å¸å®˜ç½‘有首æ¡ç‰©‹¹æ½ä»¶ä¿¡æ¯ã€?/p>
3.4 è¥é”€‹zÕdЍåŠèЂ凿—¥å‘è´§è¦æ±‚
å•†å®¶è‹¥åŠ å…?688è¥é”€‹zÕdŠ¨çš„ï¼Œä»¥æ´»åŠ¨è¦æ±‚çš„å‘è´§æ—‰™—´ä¸ºå‡†åQ›å›½åº†ã€æ˜¥èŠ‚ç‰èЂ凿—¥å‰åŽï¼ˆå…·ä½“æ—‰™—´ä»?688òq›_°å…¬ç¤ºå‘¨æœŸä¸ºå‡†åQ‰ä»˜‹Æ„¡š„订å•åQŒå‘货时间以ç‰ÒŽ®Šé€šçŸ¥ä¸ºå‡†ã€?/p>
½W¬å››ç«?˜q规处ç†
4.1 ˜q规场景
4.1.1 延迟å‘è´§
定义åQšå•†å®¶å•†å“å·²å‘è´§åQŒä½†å‘è´§æ—‰™—´‘…过承诺的å‘è´§æœŸé™æˆ–1688规则规定的å‘货期é™ã€?/p>
˜q规判定åQšåã^å°ç³»¾lŸå®žæ—¶åˆ¤å®šï¼Œæ¯è¯†åˆ«å‡ºä¸€ä¸ªå‘货超时订å•,则会被记录åšg˜qŸå‘货订å•ã€?/font>
4.1.2 ¾~ø™´§/æ‹’ç»å‘è´§
定义åQšä¹°å®¶è´ä¹°å•†å“åŽåQŒå•†å®¶ä¸»åŠ¨è”¾p?688òq›_°æˆ–ä¹°å®¶å‘ŠçŸ¥æ— æ³•åœ¨å‘è´§æ—‰™™å†…完æˆå‘货,或者商家å‘生其他å‘è´§è¿è§„åŽåœ¨è§„定时é™å†…仿œªå‘货。包括但ä¸é™äºŽä»¥ä¸‹åœºæ™¯ï¼š
åQ?åQ‰ä¹°å®¶ä»˜‹Æ‘ÖŽåQŒå•†å®¶ä¸»åŠ¨è”¾pÖM¹°å®¶å‘ŠçŸ¥å› 商哾~ø™´§æ— 法在å‘货时效内完æˆå‘è´§
åQ?åQ‰è®¢å•å‘生åšg˜qŸå‘è´§åŽ72ž®æ—¶å†…仿œªå‘货(å›_‘è´§æ—¶é™å±Šæ»¡åŽ3天内仿œªå‘货的)
åQ?åQ‰ä¹°å®¶ä»˜‹Æ‘ÖŽåQŒå•†å®¶å› 自èínåŽŸå› å•æ–¹é¢æ‹’¾lå‘è´§æˆ–ä¸æ¢å‘è´§çš„ã€?/p>
åQ?åQ‰å•†å®¶æœªæŒ‰ç…§è®¢å•明细和网™åµå•†å“æ˜q°æ‰“包å‘é€è®¢å•商å“,买家收到的订å•商å“å˜åœ¨å•†å“ä¿¡æ¯ä¸½W¦ã€å°‘é…äšgã€å°‘èµ å“åQŒå°‘商å“ã€?/p>
˜q规判定åQšåã^å°ç³»¾lŸå®žæ—¶åˆ¤å®šåŠæ ÒŽ®ä¹°å®¶ç”Œ™¯·é€€‹Æ¾ï¼ˆåŽŸå› ä¸ºç¼ºè´?ž®‘è´§/涨äh¾cÕdŽŸå› ï¼‰˜q›è¡Œ˜q约订å•记录ã€?/p>
4.1.3 虚å‡å‘è´§ã€?/p>
定义åQšæ˜¯æŒ‡å•†å®¶ç‚¹å‡ Z€œå‘è´§â€æŒ‰é’®åŽåQŒå®žé™…未åœ?4ž®æ—¶å†…å‘è´§çš„åQŒåŒ…括但ä¸é™äºŽä»¥ä¸‹åœºæ™¯ï¼š
åQ?åQ‰å•†å®¶ä¸Šä¼ 物‹¹å•å·åŽçš?4ž®æ—¶å†…,该物‹¹å•å·åœ¨ç›¸åº”物æµå…¬å¸å®˜ç½‘没有物æµä¿¡æ¯åQ?/p>
åQ?åQ‰å•†å®¶ä¸Šä¼ 的商å“物æµå•å·è‡ªæ½æ”¶åŽ48ž®æ—¶å†…未¼›Õd¼€åˆ†æ‹¨ä¸å¿ƒåQˆåˆ†æ‹¨ä¸å¿ƒæ˜¯æŒ‡ç”±å„物‹¹å…¬å¸æŒ‡å®šçš„åQŒå…·æœ‰å˜å‚¨ã€åˆ†æ‹£ã€é›†æ•£ã€è{˜q功能的集货地点åQŒæ¯æ—¥äº¤æŽ¥æ‰€½Ž¡è¾–åŒºåŸŸå†…æ‰€æœ‰ç«™ç‚¹çš„æ½æ”¶åŒ…裹åQŒå¿U°å¯èƒ½äؓ“分拨ä¸å¿ƒâ€ã€â€œè{˜qä¸å¿ƒâ€ã€â€œä¸è½¬ç«™â€ç‰åQ‰ï¼Œå远地区除外åQ?/p>
åQ?åQ‰å•†å®¶ä¸Šä¼ 的商å“物æµå•å·è‡ªæ½æ”¶åŽè‡Ïx´¾é€ä¿¡æ¯ä¹‹é—ß_¼Œä»ÀL„轨迹节点间超˜q?2ž®æ—¶æœªæ›´æ–îC¸‹ä¸€è½¨è¿¹ä¿¡æ¯åQŒå˜qœåœ°åŒºé™¤å¤–ï¼›
åQ?åQ‰å•†å®¶ä¸Šä¼ 物‹¹å•å·å‰30天内åQŒå·²æœ‰ä¸åŒæ”¶è´§äh或ä¸åŒæ”¶è´§åœ°å€çš„订å•ä‹É用该物æµå•å·å‘è´§åQ?/p>
åQ?åQ‰ä¸Šä¼ 跟实际收货地å€ä¸ç›¸½W¦çš„物æµå•å·åQ?/p>
åQ?åQ‰ä‹Éç”¨æ— æ³•çº¿ä¸Šè¿½ítªç‰©‹¹è®°å½•çš„å‘è´§æ–¹å¼åQŒä¸”未实际å‘货的情åÅžåQ?/p>
åQ?åQ‰å…¶ä»–订å•物‹¹ä¿¡æ¯å¼‚常的情åÅžã€?/p>
æ³¨ï¼šä¸ºå……åˆ†è§„èŒƒâ€œæ— éœ€ç‰©æµâ€çš„使用åQˆä»…在买家自æã€å•†å®¶è‡ªé…é€ä¸éœ€è¦ç‰©‹¹è¿è¾“的情况下方å¯ä‹Éç”¨â€˜æ— éœ€ç‰©æµâ€™å‘货)åQŒä¿ƒ˜q›åŒæ–¹çš„交易ä¿éšœåQŒè®¢å•é€‰æ‹©â€œæ— éœ€ç‰©æµâ€å‘è´§æ–¹å¼æ—¶åQŒç¡®è®¤æ”¶è´§çš„‘…æ—¶æ—‰™—´ž®†è°ƒæ•´äØ“30å¤©ï¼›å¦‚äº‹å…ˆåÆˆæœªä¸Žä¹°å®¶æ²Ÿé€šä¸€è‡´çš„å‰æä¸‹ä‹Éç”¨â€˜æ— éœ€ç‰©æµâ€™æ–¹å¼è™šå‡å‘货,ž®†è§†ä½œè™šå‡å‘货情节严é‡ã€?/p>
˜q规判定åQšåã^å°æ ¹æ®è™šå‡å‘è´§å®šä¹‰ï¼Œé€šè¿‡ç‰©æµæ•°æ®ä¿¡æ¯æ¯”对ã€ç”¨æˆähŠ•è¯‰ã€åã^åîC¸»åŠ¨ç›æŸ¥ç‰å„ç§æ¸ é“识别物æµå•是å¦å˜åœ¨å¼‚常物‹¹ä¿¡æ¯ã€‚è‹¥å•†å®¶ä¸Šä¼ ç‰©æµå•å·åŽï¼Œå¯¹åº”物æµä¿¡æ¯æ˜„¡¤ºè¯¥åŒ…裹在å‘äšg¾|‘点所在çœå†…è{˜q其他快递的åQŒåˆ™ä»¥è{˜qåŽç‰©æµå•å·å¯¹åº”的物‹¹ä¿¡æ¯ä½œä¸ºåˆ¤æ–是å¦è™šå‡å‘è´§çš„ä¾æ®åQŒå¤š‹Æ¡è{˜qçš„åQŒä»¥¾pÈ»Ÿç›‘测当时新的物æµå•å·ä¸ºå‡†ã€?/p>
4.1.4 ‹Æø™¯ˆå‘è´§
定义åQšæ¬ºè¯ˆå‘货是指商家在å‘è´§˜q‡ç¨‹ä¸å‘ä¹°å®¶å‘é€ç©ºåŒ…裹或与承诺的商å“äh值明显丽W¦çš„其他物å“åQŒæˆ–者实施其他情节严é‡çš„‹Æø™¯ˆè¡ŒäØ“åQŒåŒ…括但ä¸é™äºŽä¸‹åˆ—场景:
åQ?åQ‰å•†å®¶ä¸Šä¼ 订å•物‹¹å•å·åŽåQŒä¹°å®¶æ”¶åˆ°ç©ºåŒ…裹的;
åQ?åQ‰å•†å®¶ä¸Šä¼ 订å•物‹¹å•å·åŽåQŒä¹°å®¶æ”¶åˆîC¸Žå•†å“æè¿°æ˜Žæ˜¾ä¸ç¬¦çš„其他物å“çš„åQŒå¦‚ä¹°Aæ”¶BåQŒæˆ–收到价值明显丽W¦çš„货物åQ?nbsp;
åQ?åQ‰å•†å®¶åœ¨å‘è´§˜q‡ç¨‹ä¸å®žæ–½æ¬ºè¯ˆè¡Œä¸ºï¼Œå¯ÆD‡´ä¹°å®¶åœ¨åˆç†æœŸé™å†…未实际收到所è´å•†å“,情节严é‡çš„æƒ…å½¢ã€?/p>
4.2 ˜q规处ç†
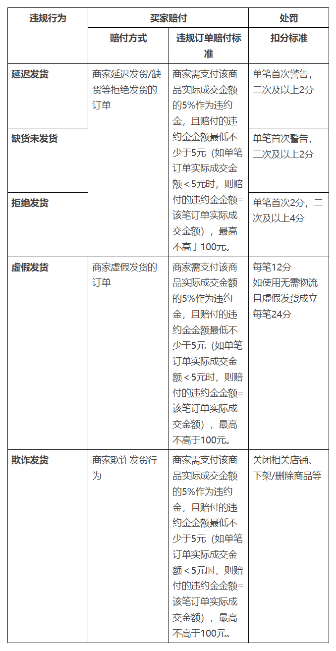
4.2.1 赔付和处¾|?/p>
当å–å®¶å˜åœ¨å‘è´§è¿è§„行为时åQŒå°†ä¾æ®å¦‚下规则执行åQ?/p>

注:
“啽W”订å•实际æˆäº¤é‡‘é¢â€ï¼šå•†å“订啾l´åº¦å®žé™…支付的总金é¢ï¼ˆæ‰£é™¤ä¼˜æƒ 券)ã€?/p>
åŒä¸€½W”订å•被判定为åšg˜qŸå‘è´§å’Œ¾~ø™´§å’Œæ‹’¾lå‘货,仅对买家赔付一‹Æ¡ï¼›å¦‚åŒä¸€½W”订å•被判定延迟å‘货或缺货或拒ç»å‘货和虚å‡å‘货或‹Æø™¯ˆå‘è´§å¯èµ”付两‹Æ¡ã€?nbsp;
ç†èµ”æˆåŠŸåŽï¼Œž®†ä»Žå•†å®¶åº—铺账户ä¿è¯é‡‘åŠ/或货‹Æ¾ä½™é¢æ‰£é™¤å¯¹åº”çš„èµ”ä»˜é‡‘ç»™è®¢å•æ‰€å¯¹åº”的买家ã€?/p>
å•†å®¶è‹¥åŠ å…?688è¥é”€/批å‘团牋zÕdЍåQŒä»¥å¯¹åº”æœåŠ¡è§„åˆ™ä¸ºå‡†ã€?/p>
4.2.2 其他处置
åQ?åQ‰é’ˆå¯¹åšg˜qŸå‘è´?¾~ø™´§/æ— è´§/虚å‡å‘è´§/‹Æø™¯ˆå‘货的订å•,òq›_°æœ‰æƒé‡‡å–调整‹¹é‡åˆ†é…ã€ä¸‹æž¶å¯¹åº”è¿è§„商å“ç‰æŽªæ–½ã€‚è‹¥å‡ºçŽ°æ‰šw‡è®¢å•ä¸å‘è´§æˆ–å¯ÆD‡´æ‰šw‡ä¹°å®¶é€€‹Æ¾æˆ–æŠ•è¯‰çš„ä¸¥é‡æƒ…节,òq›_°æœ‰æƒè§†æƒ…å†ëŠ›´æŽ¥å¯¹è¯¥åº—铺采å–全店商å“陿ƒã€èµ„金管控ã€å…³åº—或清退½{‰æŽªæ–½ï¼ŒåŒæ—¶æœ‰æƒå…³é—交易òq¶å¯¹ä¹°å®¶˜q›è¡Œé€€‹Æ¾ã€?/p>
“情节严é‡â€åŒ…括但ä¸é™äºŽï¼š
å‘生多笔˜q背å‘货承诺˜q约的,包å«ä½†ä¸é™äºŽå‘货履约率异常ã€å‘货相关退‹Æ?æŠ•è¯‰æŒ‡æ ‡å¼‚å¸¸½{‰ï¼›
引å‘舆情或政府部门æ›å…‰ï¼Œ¾l?688òq›_°é€ æˆä¸è‰¯å½±å“的;
è¡ŒäØ“æ‰‹æ®µæ¶åŠ£åQŒåŽæžœä¸¥é‡ï¼ˆå¦‚é€ æˆä¼šå‘˜æˆ–ä¹°å®¶äñ”生严é‡èƒ¦äº§æŸå¤Þq‰åQ‰ï¼›
å…¶ä»–¾l?688òq›_°å®¡æ…Žè¯„ä¼°åŽè®¤å®šçš„æƒ…åÅžã€?/p>
åQ?åQ‰åœ¨ä¹°å®¶ä¸‹å•èµ?80天内未进行“å‘è´§â€ä¸”未进行退‹Æ„¡š„订å•åQŒåã^åîCØ“ä¿è¯æ¶ˆè´¹è€…胦产ä¸å—æŸå¤±ï¼Œè®¢å•ž®†è‡ªåЍ关é—,交易金颞®†æŒ‰ç…§åŽŸæœ‰ä»˜‹ÆùN€”径退回到买家账户åQˆåŽŸæœ‰ä»˜‹ÆùN€”å¾„å› æ•…å—é™çš„ï¼Œå¯æŒ‰ç…§ä¹°å®¶æŒ‡å®šè̎户退回)。订å•å…³é—,ä¸åª„å“用户å‘商家ä¸Õd¼ åˆåŒæƒç›Šã€?/p>
4.2.3 除外场景
以下场景åQŒä¸è®¡å…¥ç›¸å…³çš„è¿è§„处ç†ï¼š
1688å–å®¶å› ä¸å¯æŠ—åŠ›å› ç´?例如åQšè‡ªç„¶ç¾å®Ÿë€é‡å¤§ç–«æƒ…ç‰)坯D‡´˜q背å‘è´§æ—‰™—´æ‰¿è¯ºçš„ï¼›
¾l?688æ ¸å®žåQŒå› ä¹°å®¶å¡«å†™çš„æ”¶è´§åœ°å€æˆ–æ”¶è´§ähä¿¡æ¯æ— 效或ä¸å‡†ç¡®åQŒå¯¼è‡?688å–å®¶˜q背å‘è´§æ—‰™—´æ‰¿è¯ºçš„ï¼›
¾l?688æ ¸å®žåQ?688å–å®¶å› å…¶è´¦æˆ·è¢«ç›—æœŸé—´éžæœ¬äººå‘布的商å“åQŒæˆ–本ähå‘布的商å“ä½†å› è̎戯‚¢«ç›—æ— æ³•æŒ‰æ—¶å‘货而引赯‚¿èƒŒå‘货时间承诺投诉的åQ?/p>
¾l?688æ ¸å®žåQŒäº¤æ˜“丽W¦åˆå–å®¶é™„åŠ çš„åˆç†æ¡ä»¶çš„åQŒå޾lå–å®¶æ‹’¾lå‘è´§çš„åQ?/p>
¾læ–°é—Õdª’体æ›å…‰ã€å›½å®¶è¡Œæ”¿ç®¡ç†éƒ¨é—¨é€šæŠ¥æˆ–ç»1688排查å‘现åQŒå•†å“本íw«æˆ–ä¿¡æ¯æ¶‰å«Œ˜q法˜q规的, 1688è¦æ±‚å–å®¶ç«‹å³åœæ¢å‘è´§çš„ã€?/p>
½W¬äº”ç«?甌™¯‰åпХå¤?/span>
5.1 ˜q规甌™¯‰
商家收到˜q规通知æ—Óž¼Œè‹¥ä¸è®¤å¯è¯¥è¿è§„处ç†ï¼Œå¯åœ¨æ”¶åˆ°˜q规处ç†é€šçŸ¥çš?个自然日内申诉求助,未在甌™¯‰æ—¶æ•ˆå†…进行申诉处ç†çš„åQŒè§†ä¸ºå•†å®¶è®¤å¯è¿è§„处ç†ã€?nbsp;
注:商家å‘è“v甌™¯‰òq¶ä¸å½±å“òq›_°å·²ç»åšå‡º˜q规处ç†å†›_®šçš„æ•ˆåŠ›å’Œæ‰§è¡Œã€å…¬½Cºã€‚仅在商家申诉æˆåŠŸåŽåQŒåã^åîC¼šæ’¤å›žç›¸å…³˜q规处ç†å†›_®šã€?/p>
5.2 异常报备
å› ä¸å¯æŠ—åŠ?如自然ç¾å®Ÿë€åœç”üc€ç–«æƒ…ã€æ”¿åºœé‡å¤§ä¼šè®®ï¼Œå›½å®¶å¤§åž‹‹zÕdЍã€é‡å¤§èµ›äº‹ç‰)½{‰åŽŸå› å¯¼è‡´æ— æ³•åŠæ—¶å‘货或更新物æµä¿¡æ¯çš„æƒ…形,商家å¯é€šè¿‡ä»¥ä¸‹æ–¹å¼å‘åã^尿Хå¤?
¾U¿ä¸ŠæŠ¥å¤‡:商家å¯ç™»é™†å•†å®¶å·¥ä½œå°-履约-è®¢å•æŠ¥å¤‡åQŒçº¿ä¸Šå‘èµ·ä¸å¯æŠ—åŠ›å› ç´ ã€ä¹°å®¶åœ°å€å¼‚常½{‰ç±»åž‹æŠ¥å¤‡ï¼Œæä¾›ç›¸å…³ä¸¾è¯åQŒç»òq›_°è¯„ä¼°åŽäºˆä»¥é€šè¿‡çš„,å…é™¤åˆ¤ç½šæˆ–è°ƒæ•´è€ƒæ ¸æ—¶æ•ˆåQŒå—疫情影å“òq›_°å…¬å‘ŠæŸ¥çœ‹åQˆã€Šå…³äºŽç–«æƒ…媄å“地区å‘è´§åï–¾U¦ç‰¹ŒDŠå¤„ç†çš„公告》)ã€å—疫情影å“çš„åœ°åŒø™§£è¯ÀLŸ¥çœ‹ï¼ˆã€Šç–«æƒ…媄å“地区å‘è´§åï–¾U¦ç‰¹ŒDŠå¤„ç†çš„公告解读》)
½W¬å…ç«?争议处ç†
6.1 è‹¥å› å•†å®¶å‘è´§é—®é¢˜å¯ÆD‡´ä¹°å®¶å‘è“v交易¾U 纷甌™¯·çš„,商家需¿U¯æžé…åˆå¤„ç†åQŒåã^å°å°†åŸÞZºŽæ³•律法规的规定ã€å议的¾U¦å®šä»¥åŠä¹°å®¶å’Œå•†å®¶æä¾›çš„è¯æ®ææ–™åQŒä¾æ®æœ¬è§„则åŠã€Šäº¤æ˜“争议处ç†è§„则》ç‰òq›_°è§„则åšå‡ºåˆ¤æ–òq¶è¦æ±‚商家承担相应赔付责仅R€?/p>
6.2 如商å“å®žç‰©æˆ–ä¿¡æ¯æ¶‰å«Œ˜q法˜q规的,ä¸ÞZ¿éšœä¹°å®¶æƒç›Šï¼Œòq›_°æœ‰æƒè¦æ±‚商家立å³åœæ¢å‘è´§åQŒè®¢å•䏿”¯æŒèµ”付ã€?/p>
½W¬ä¸ƒç«?附则
é™?
å‘è´§ç›¸å…³æ•°æ®æŒ‡æ ‡å¯ç™»é™†ã€å•†å®¶å·¥ä½œå°-履约-ç‰©æµ½Ž¡ç†-å‘货履约ã€?ã€?688æ–°ç¯å¡”】æ¿å—查çœ?/p>
ã€?688òq›_°˜q背å‘货承诺规则》ã€ä¸å¯æŠ—力媄å“åã^å°å…¬å‘Šã€å—疫情影å“çš„åœ°åŒø™§£è¯…R€?688疫情å…è´£åŠä¿éšœæ”¿½{?/p>